Planinės paslaugos gydymo įstaigose buvo sustabdytos, siekiant užkirsti kelią koronavirusinės infekcijos (COVID-19) plitimo rizikoms, tačiau vis daugiau sveikatos priežiūros įstaigų grįžta į iki karantininį režimą. Jonavos pirminiame sveikatos priežiūros centre (PSPC) atnaujinamos visos veiklos ir sveikatos priežiūros teikimo rūšys, tačiau veikla vykdoma vadovaujantis ekstremalios situacijos reglamentavimu. Tai reiškia, kad išlieka ir anksčiau buvę apribojimai dėl infekcijų kontrolės, todėl nuotolinės konsultacijos lieka prioritetu.
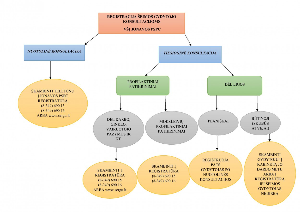
„Nors karantinas oficialiai atšauktas, tačiau ekstremali situacija išlieka. Vakar dienos Sveikatos apsaugos ministro įsakymas palieka beveik visas taisykles ir tvarkas, kurios reglamentavo gydymo įstaigų veiklą karantino laikotarpiu. Labai pradžiuginti pacientų negaliu, kadangi išlieka reikalavimas reguliuoti pacientų srautus, atskirti rizikos ir ne rizikos grupės asmenis, užtikrinti, kad prie kabinetų lauktų ne daugiau nei po vieną asmenį, kad į įstaigą patektų ne anksčiau kaip 10 min. iki registruoto laiko. Išlieka ir anksčiau buvę apribojimai dėl infekcijų kontrolės, todėl nuotolinės konsultacijos lieka prioritetu. Tiek pas specialistus, tiek pas šeimos gydytoją pacientas gali atvykti tik jam gydytojo skirtu laiku“, - sako Jonavos PSPC direktorė Asta Sivolovienė ir pabrėžia, kad be išankstinės registracijos pas medikus, PSPC teikia būtinąją pagalbą bei kviečia skambinti gydytojui arba į registratūrą. Įvertinus situaciją ir paskyrus atvykimą į gydymo įstaigą, tiesioginėms konsultacijoms ir profilaktiniams patikrinimams yra numatytos atskiros patalpos.
Jonavos PSPC atnaujinamos visos veiklos ir sveikatos priežiūros teikimo rūšys.
„Stengiamės priimti kuo daugiau žmonių, tačiau natūralu, kad dėl ilgesnio vienam asmeniui skiriamo laiko bei patalpų dezinfekavimo po apsilankymo, mes galime priimti ženkliai mažesnį skaičių asmenų. Tačiau jau vykdom profilaktinius patikrinimus dėl darbo, ginklo, vairuotojo pažymėjimo, kviečiam dėl prevencinių programų, nuo pirmadienio išskyrėm atskirus laikus moksleivių profilaktiniam patikrinimui. Taipogi atnaujintos ir stacionarinės planinės slaugos ir palaikomojo gydymo paslaugos – pamažu organizuojami planiniai guldymai“, - teigia direktorė.
Ekstremalios situacijos metu gydymo įstaigų veiklą reglamentuoja sveikatos priežiūros paslaugų teikimo aprašas. Teigiama, kad anksčiau minėti ribojimai gydymo įstaigoms galios tol, kol šalyje nebus atšaukta ekstremalioji situacija.
Primenama, kad gydymo įstaigų veikla oficialiai atnaujinama yra tada, kai jos parengia, suderina su NVSC paslaugų atnaujinimo ir teikimo planą, kaip turi būti užtikrinta tinkama infekcijų kontrolė, pacientų ir medikų saugumas. Gydymo įstaigų veikla atnaujinta laikoma, kai pagal minėtą planą įstaigos pradeda veiklą. Karantino laikotarpiu kiekviena gydymo įstaiga pati nusprendžia, nuo kada ir kokių paslaugų teikimas bus atnaujintas, kaip jos bus teikiamos pacientams – nuotoliniu būdu ar gyvai priimant pacientus, kaip bus valdomi pacientų srautai. Nors Lietuvoje karantinas baigėsi, Sveikatos apsaugos ministerijos specialistai rekomenduoja ir toliau rūpintis asmenine ir aplinkos higiena bei dėvėti nosį ir burną dengiančias priemones.
Portalo jonavoszinios.lt informaciją skelbti, atgaminti, atkurti, reprodukuoti ar kitaip plagijuoti kitose visuomenės informavimo priemonėse bei interneto tinklalapiuose, be raštiško ar žodinio UAB "Jonavos žinios" sutikimo draudžiama. Visos teisės saugomos.
















.jpg)
