Nuo 2020 m. gegužės 12 d. VšĮ Jonavos ligoninėje atnaujinamas planinių stacionarinių ir ambulatorinių (gydytojų specialistų konsultacijų, nėštumo patologijos dienos stacionaro, dienos chirurgijos ir ambulatorinės chirurgijos) paslaugų teikimas. Vadovaujantis LR Sveikatos apsaugos ministro 2020-04-29 d. sprendimais „Dėl planinių ambulatorinių ir stacionarinių asmens sveikatos priežiūros paslaugų etapinio atnaujinimo ir teikimo asmens sveikatos priežiūros įstaigoje plano rengimo reikalavimų“ (V-1018 ir V-1019) atnaujiname ne daugiau nei 50 proc. teiktų paslaugų.
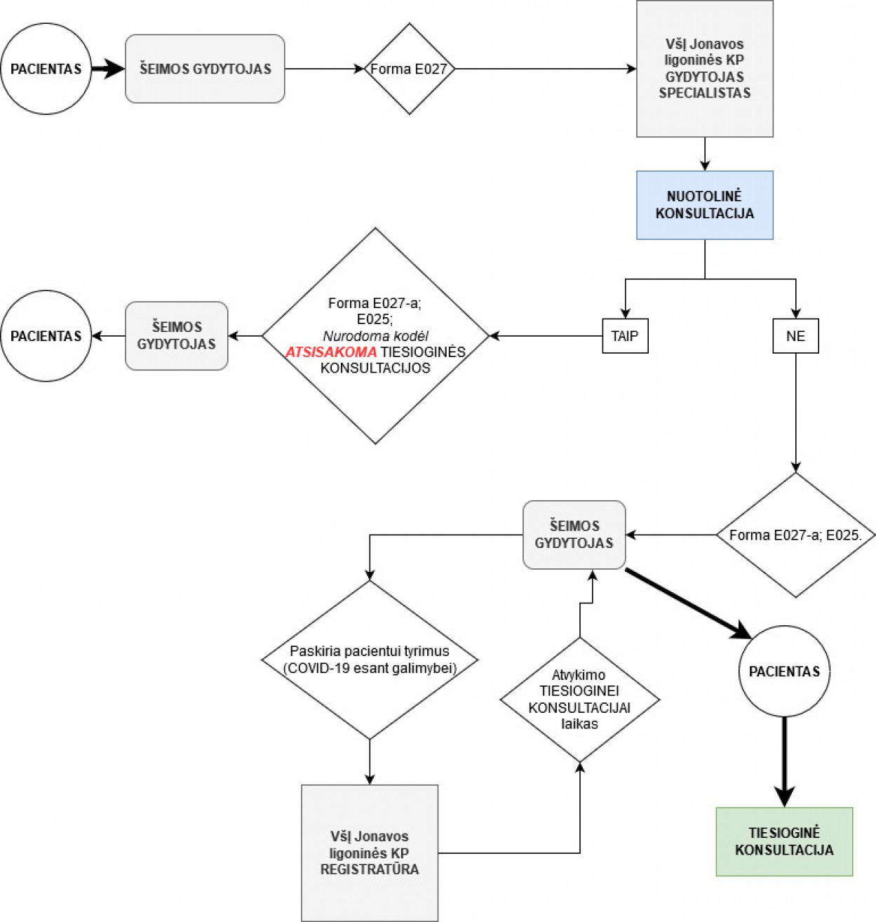
• VšĮ Jonavos ligoninės konsultacinėje poliklinikoje prioritetas teikiamas nuotoliniam paslaugų teikimo būdui, tuo tikslu pakeistas registracijos pas gydytojus specialistus principas – pacientas pats konsultacijai registruotis negali, jis turi kreiptis į savo šeimos gydytoją, kuris, įvertinęs situaciją, nuotoliniu būdu konsultuosis su gydytoju specialistu ir TIK gydytojas specialistas priims sprendimą dėl tiesioginės kontaktinės konsultacijos būtinumo.
• Tiesioginio kontakto su pacientu ambulatorinė asmens sveikatos priežiūros paslauga teikiama tik tuomet, kai dėl specifikos paslaugos neįmanoma suteikti nuotoliniu būdu.
• Gydytojo specialisto (neurologo, urologo, ginekologo, echoskopuotojo, endokrinologo ir kitų) tiesioginio kontakto konsultacijoms pacientas registruojamas tik po nuotolinės šeimos gydytojo ir gydytojo specialisto konsultacijos.
• Reabilitacijos paslaugos poliklinikoje laikinai neteikiamos.
• Planinė stacionarinė pagalba pacientams (ir pacientą lydinčiam asmeniui) teikiama per Konsultacinę polikliniką ar Šeimos gydytojo siuntimu. Stacionarizuojamas pacientas, ne daugiau kaip 48 valandos iki stacionarizavimo, turi turėti COVID-19 tepinėlio tyrimo atsakymą (priešingu atveju paslauga nebus teikiama).
• Pacientams tepinėlis dėl COVID-19 iš nosiaryklės paimamas mobiliame punkte (pagal Lietuvos Respublikos sveikatos apsaugos ministro – valstybės lygio ekstremaliosios situacijos valstybės operacijų vadovo 2020-04-30 sprendime Nr. V-1053 numatytą tvarką – užregistravus šeimos gydytojui ir vėliau kreipiantis trumpuoju tel. 1808, vykstant į nurodytą mobilų punktą) arba VšĮ Jonavos ligoninė Priėmimo – skubiosios pagalbos skyriuje (toliau – PSPS).
• Atliekant tepinėlio COVID-19 paėmimą PSPS, gydantis gydytojas Jus užregistruos tyrimo atlikimui, nurodydamas tikslią atvykimo datą ir laiką. Neatvykus minėtam tyrimui nurodytu laiku, stacionarizavimas nebus atliekamas.
KAIP VISKAS VYKS JONAVOS LIGONINĖJE?
• Pacientas atvykęs į LIGONINĘ privalo dėvėti asmeninę veido kaukę.
• Laukdami patekimo į konsultacinę polikliniką, pacientai vienas nuo kito privalo laikytis saugaus 2 m atstumo, šiam reikalavimui įgyvendinti vadovaukitės ženklinimu prie įėjimų.
• Į polikliniką pacientas (esant būtinybei – ne daugiau kaip vienas lydintis asmuo) įleidžiamas likus ne daugiau nei 10 min. iki paskirto vizito laiko.
• Prie durų, kurios rakinamos, budės ligoninės darbuotojas, kuris pamatuos Jūsų temperatūrą, turės surinkti informaciją apie Jus, ir paprašys užpildyti trumpą klausimyną, kurį Jūs privalėsite pasirašyti.
• Patekus į ligoninę, privaloma dezinfekuotis rankas, užsidėti vienkartinius antbačius ir vienkartinę medicininę kaukę, kuriuos Jums paduos prie durų budintis darbuotojas.
• Patekęs į konsultacinę polikliniką pacientas bus palydėtas prie gydytojo kabineto ir ten turės laukti, kol gydytojas jį priims – be personalo žinios negalima vaikščioti po kitas poliklinikos patalpas, išskyrus tualetą.
• Poliklinikoje pacientai, laukdami pas skirtingus specialistus, gali sėdėti prie kabinetų, išlaikydami 2 metrų atstumą vienas nuo kito (tam jau yra taip sustatytos kėdės, prašome jų nenešioti).
• Pacientams paslaugos teikiamos griežtai jiems paskirtu vizito laiku, apie tai pacientą informuoja registratorius ar jį vizitui registruojantis šeimos gydytojas.
• Pavėlavus atvykti, pacientas į polikliniką neįleidžiamas.
• Pacientų planinis stacionarizavimas, turint COVID-19 tyrimo atsakymą (ne daugiau nei prieš 48 val.), vykdomas įprastine tvarka.
• Išeinant iš įstaigos, prašome nusiimti duotus veido kaukę ir bachilus, išmetant juos į tam skirtas pažymėtas talpas prie išėjimo durų.
Labai tikimės sklandaus Jūsų ir mūsų sutarimo bei supratimo šiuo sudėtingu mums visiems periodu.
Nuoširdžiai dėkojame.
VšĮ Jonavos ligoninės administracija
















.jpg)

